Participants
This section describes different participants and the roles they play in AI Marketplace.

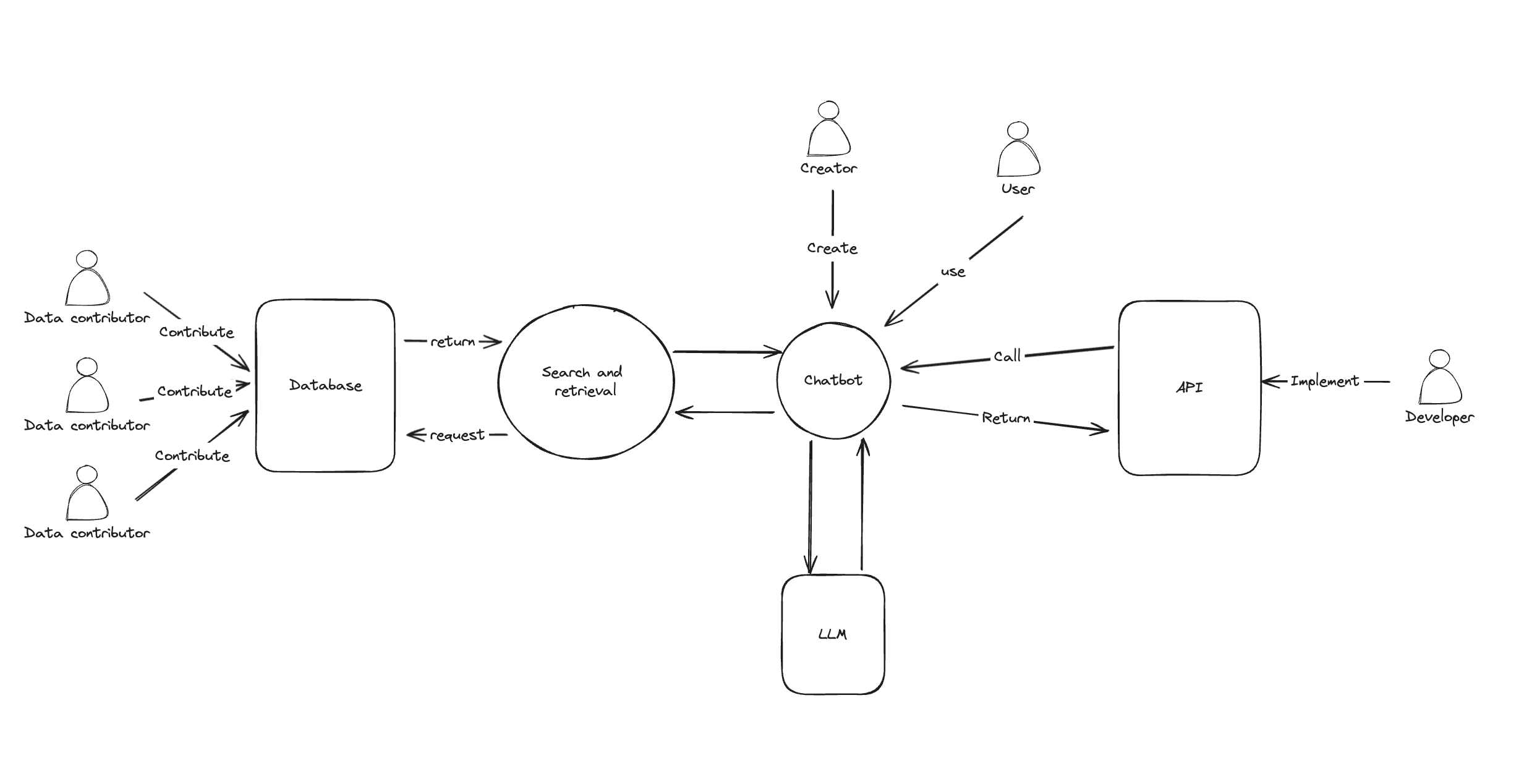
Model Proposer
Conceptualise and introduce new models
Delineate clear use cases and pinpoint relevant data sources that underpin development and efficacy
Data Contributor
Offer valuable datasets that help the model to learn and adapt
End User
Offer critical user feedback and insights that drive improvment of models
Developer
Act as the bridge between the model's capabilities and practical applications
Leverage the API endpoints to integrate the model into diverse software applications, thereby expanding its functional reach and accessibility.
At the core of this ecosystem lies a sophisticated chatbot, driven by state-of-the-art LLMs.
The chatbot is not only empowered by the computational prowess of LLMs but is also equipped with advanced search and retrieval functionalities. This enables it to extract and leverage information from a dynamically evolving database—a repository enriched by the continuous contributions of Data Contributors.
This dual capability ensures that the chatbot remains both intelligent and informed, able to deliver nuanced and contextually relevant responses.
Last updated
Was this helpful?